12家企业上红榜!郑州建筑市场“红黑榜”名单公布 | 名单
大河财立方消息“红黑榜”名单是市场准入、资质资格管理、评先评优等的重要依据。
1月2日,郑州市城乡建设委员会发布郑州市建筑市场诚信建设2018年第四季度第二期“红黑榜”名单。
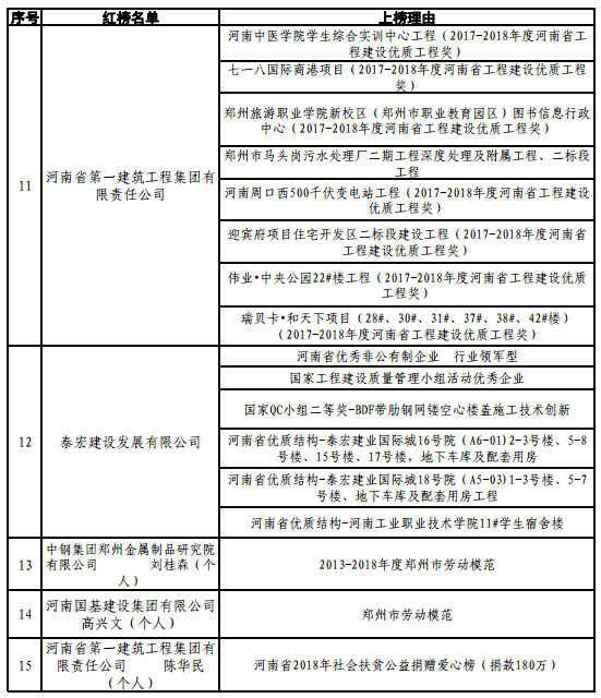
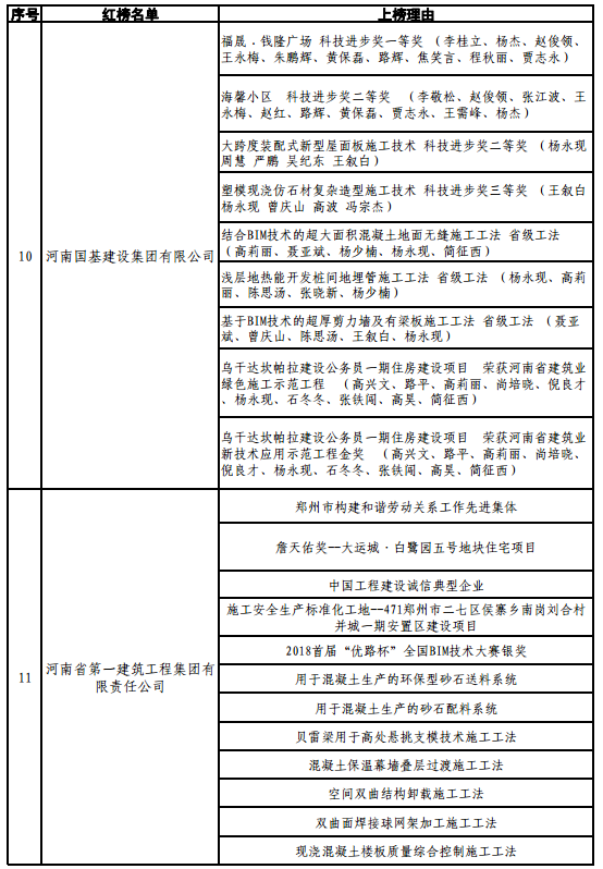
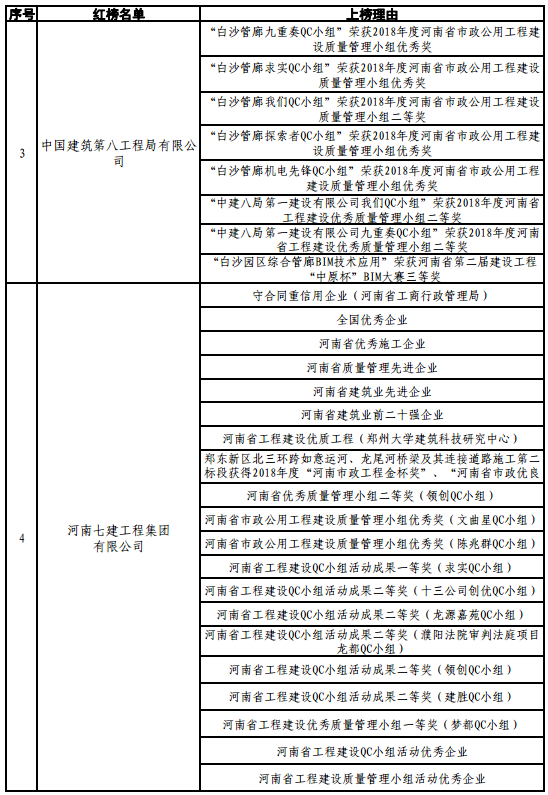
在此次公布的“红黑榜”名单上,登上红榜的有12家企业,包括河南省第一建筑工程集团有限责任公司、恒兴建设集团、河南七建工程集团、河南国基建设集团、泰宏建设发展有限公司等。
除了企业,中钢集团郑州金属制品研究院有限公司刘桂森、河南国基建设集团高兴文、河南省第一建筑工程集团有限责任公司陈华民3人,也登上了郑州市建筑市场诚信建设“红榜”。
此外,浙江华厦建设集团承建的中业大厦项目负责人石兰忠和朱屯村城中村改造水电劳务作业班项目负责人杨全喜2名个人登上“黑榜”。
附名单:
编辑:郭同欢





