河南省交警总队挂牌督办全省56处重点整治区域、110处交通拥堵点、114处秩序乱点
大河网讯 (记者 宋向乐)5月5日,大河网记者从河南省交警总队获悉,交警总队按照全省公安机关2019年百城建设提质工作部署和要求,有计划、有步骤、有重点地推进城市道路交通秩序治“堵”工作。
大河网记者了解到,河南省交警总队将组织各省辖市交警支队从城市道路交通信号、道路渠化隔离、交通标志标线、人行过街设施、道路交通技术监控设备、交通违法、通行管控方式等环节,全面排查城市主要区域、主干道路、主要路口,分类建立因乱致堵问题台账,明确辖区重点整治区域、交通拥堵点秩序乱点,以及争创百条示范路、双百达标路口名单。
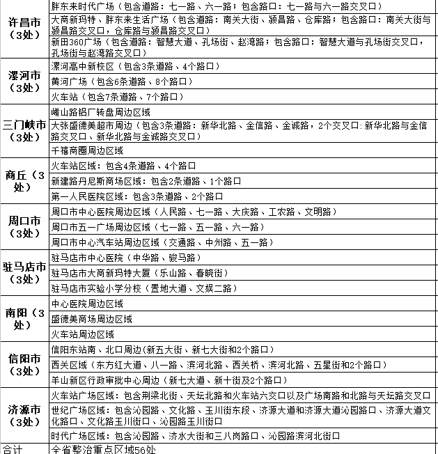
其中,交警总队综合分析研判18个省辖市排查情况,从中选出56处重点整治区域、110处交通拥堵点和114处秩序乱点进行挂牌督办,并要求对近100条示范路、近200个示范路口进行达标创建。同时,将从全国、我省科研(所)院校及行业部门遴选专业能力突出、行业经验丰富的城市道路交通专家和业务骨干,组建全省城市治堵专家组,共同研究、推动全省城市道路治堵工作,对全省道路堵点、乱点治理工作进行指导。
![]()
![]()
![]()
![]()
![]()
![]()
![]()
![]()
![]()
![]()
![]()
![]()
![]()
![]()
![]()
编辑:张馨予 审核 :新闻总值班






