郑州公共交通已对消防救援人员优先免费? 调查:地铁和公交均已开始执行,但个别公交车长不清楚政策
大河报·大河客户端记者 宁田甜
在大河报•大河客户端独家呼吁下,自今年8月9日起,郑州公交、地铁等公共交通针对全国的消防救援人员施行优先免费政策。郑州市交通运输局要求,消防救援人员持相关证件优先免费乘坐郑州市内公共交通。
8月19日,距离该政策实施已10日之久,郑州地铁、公交等落实情况如何?大河报•大河客户端记者进行了实地探访。
体验一:地铁已对消防员优先免费,消防员可直接持证到人工窗口换票乘车
8月19日上午10时10分许,大河报•大河客户端记者先来到郑州市地铁2号线金达路站客服中心。
在安检通道旁边的人工客服窗口上,记者看到,醒目位置有“军人依法优先”字样,但却没见“消防救援人员优先免费”字样。
不过,客服值班人员说,消防员持证可以免费乘坐地铁,持证直接来此换票即可。
随后,记者又来到柳林地铁站了解情况。
在柳林地铁站内的一人工客服中心暨“学雷锋志愿服务点”,值班人员一听说消防员优先免费的事,直接说确实已经免费,消防员可持证来人工窗口换取一张类似单程票的爱心票,直接刷票进入,出站时直接将票投进出站闸机便可。
在该人工窗口醒目位置,记者也仅仅看到“军人依法优先”标识牌,没有见到关于“消防救援人员免费优先”字样。
对此,该值班人员称,这一优待政策刚刚实施,还未张贴相关醒目提醒标识,“至于何时会张贴,我们还没接到通知,也还不清楚。”
体验二:公交车长有的知道免费,有的则称不太清楚该政策
8月19日,记者随机乘坐了郑州市内多路公交车。
有的车长一听记者询问消防员乘车是否免费,直接干脆地说,“免费。”
有的车长一听有点懵,称不太清楚,只知道军人持证可以免费,“消防员还不清楚。”
而在记者乘坐的多路公交上,依然只张贴有“现役军人优先免费乘车”字样,没有关于消防救援人员免费乘车的相关标识。
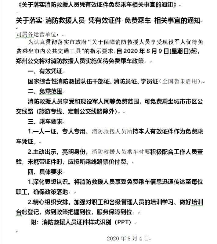
而在8月4日,郑州市公交总公司就曾下发《关于落实消防救援人员凭有效证件免费乘车相关事宜的通知》,其中明确要求,要深化思想认识,将消防救援人员享受免费乘车信息迅速传达至每位职工,确保政策落地。
呼吁:尽快在地铁公交等醒目位置张贴相关标识,以便政策落到实处
“多亏了大河报的报道,消防员的应有待遇终于落实了!”自郑州施行上述优待政策后,很多消防员家属以及社会各界普遍叫好,“消防救援人员是特殊群体,承担着赴汤蹈火为民服务的职责,是平凡英雄。对他们的优待政策应细致落实,建议地铁和公交上的醒目位置,也张贴上和军人一样的优待标识,因为郑州市政府的红头文件里就提到,这个群体享受和现役军人同等的待遇。”
而其实,早在大河报•大河客户端独家呼吁后的7月28日,郑州市交通运输局就曾下文要求,为深入贯彻习近平总书记建设中国特色应急救援主力军和国家队部署要求,认真落实《郑州市人民政府办公厅关于建立全市消防救援队伍职业保障机制的实施意见》(郑政办〔2019〕48号)精神,决定自2020年8月9日起,全国消防救援人员凭有效证件乘坐郑州市内公共汽车和地铁予以免费。
为落实好对消防救援人员实行免费乘坐市内公共汽车和地铁政策,不断增强消防救援人员职业荣誉感,郑州市交通运输局特地要求郑州市公交总公司、地铁集团运营分公司主动站位大局,坚决执行好政策,既要做好消防救援人员免费乘车的技术储备、业务培训等准备工作,又要在公交站点、公交车内和地铁站等醒目位置张贴“消防救援人员优先免费乘车”标识,积极宣传消防救援人员优先免费乘车政策,努力营造关爱消防救援人员的浓厚氛围。
编辑:谭敏







