因汛情致伤不要慌 郑州开辟工伤申报绿色通道
大河网讯(记者 何心悦)7月28日,记者从郑州市人社局获悉,即日起,郑州市各社保大厅、各工伤定点医疗机构均已开通因汛致伤职工绿色通道,保障第一时间接收业务咨询及待遇申请,全力以赴救治工伤职工。
7月20日以来,河南省遭遇极端强降雨,郑州市多个国家级气象观测站日降雨量突破有气象记录以来历史极值。据介绍,在防汛关键时期,为切实发挥工伤保险作用,保障参保工伤职工权益,减轻企业负担,郑州市人社部门特向汛情致伤职工开辟待遇申报绿色通道。
郑州市人社局有关负责人称,市民如受伤后,到工伤保险医疗协议机构进行治疗,并在救治定点医疗机构医保办完成就医登记。情况紧急时,可先到就近的医疗机构急救(紧急救治同时应到社保经办部门完善报备手续)。
随后,要及时向参保地工伤保险经办机构进行工伤事故备案,市内九区如需备案也可报送相关备案信息至邮箱zz67880160@126.com。
用人单位应当在事故伤害发生之日起30日内,到辖区人社局工伤保险行政部门提出工伤认定申请。遇有特殊情况,报经人社局行政部门同意,申请时限可以适当延长。
因伤治疗结束后,携《工伤认定决定书》及相关就医材料至全市各社保中心窗口完成待遇申领。
郑州市各社保大厅地址
1.市政务中心社保办事大厅 中原西路郑发大厦3楼 12333
2. 中原区社保中心办事大厅 中原路与华山路交叉口西200米路南(中原区罗庄小区)和昌大厦二楼 67880877
3. 二七区社保中心办事大厅 行云路与赣江路交叉口东北角(二七区政务服务中心一楼) 68856870
4.管城区社保中心办事大厅 管城回族区商城路6号,商城路与塔湾路交叉口西北角 66362711
5.金水区社保中心办事大厅 农业路与政七街交叉口向东200米路南 63835406
6.惠济区社保中心办事大厅 天河路与新城路交叉口往东200米路北 63639925
7.高新区社保中心办事大厅 金梭路13号(金梭路与合欢街交叉口向北100米路东) 67119017
8.经开区社保中心办事大厅 第四大街与经北二路交叉口(郑州人力资源市场一楼) 66782583
9.郑东新区社保中心办事大厅 郑东新区熊耳河路与众旺路交叉口东南角 67179650
10.航空港区社保中心办事大厅 航空港区政务服务中心(航空港区新港大道与金陵大道交叉口郑州台湾科技园东侧)D区 86198373
11.荥阳市社保中心办事大厅 荥阳市政务服务中心(荥阳市中原路与飞龙路交叉口) 64712333
12.上街区社保中心办事大厅 上街区政务服务中心(上街区新建街东段168号1楼) 85131366
13.新密市社保中心办事大厅 新密市政务服务中心(新密市西大街441号1楼) 60880784
14.登封市社保中心办事大厅 登封市中岳大街661号,原良友宾馆 62818823
15.中牟县社保中心办事大厅 中牟县政务服务中心(中牟县商都大道与清阳街交叉口向南300米路西) 62181012
16.新郑市社保中心办事大厅 新郑市政务服务中心(新郑市中兴路与文化路交叉口东北角) 69972161
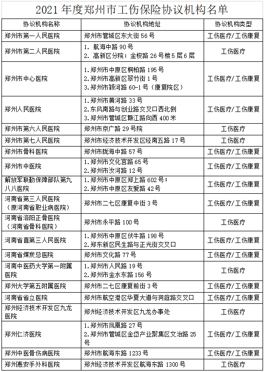
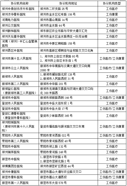
附:工伤保险协议机构、医疗点
![]()
![]()
![]()
编辑:Wei Wei







