中信金融资产甘肃省分公司被罚40万元
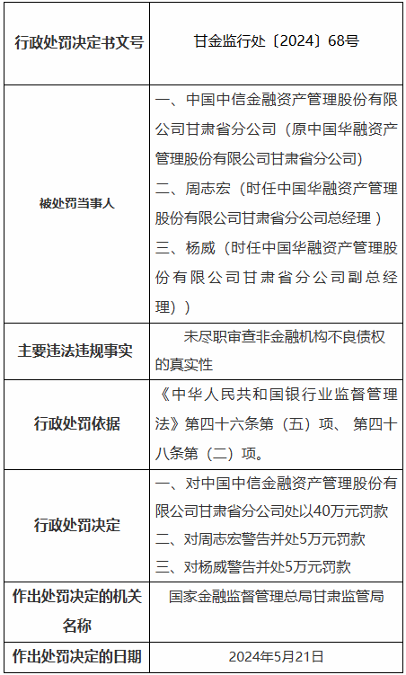
【大河财立方消息】5月23日消息,中国中信金融资产管理股份有限公司甘肃省分公司(原中国华融资产管理股份有限公司甘肃省分公司)因未尽职审查非金融机构不良债权的真实性,日前被国家金融监督管理总局甘肃监管局处以40万元罚款。
时任中国华融资产管理股份有限公司甘肃省分公司总经理周志宏、副总经理杨威均被警告并处5万元罚款。
编辑:林辉
【大河财立方消息】5月23日消息,中国中信金融资产管理股份有限公司甘肃省分公司(原中国华融资产管理股份有限公司甘肃省分公司)因未尽职审查非金融机构不良债权的真实性,日前被国家金融监督管理总局甘肃监管局处以40万元罚款。
时任中国华融资产管理股份有限公司甘肃省分公司总经理周志宏、副总经理杨威均被警告并处5万元罚款。
编辑:林辉