大河网

家有学生请扩散!郑州市教育局刚刚公示,这些中小学竞赛活动备案拟通过

2026-03-12大河网

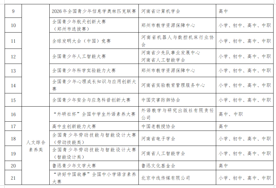
大河网讯(记者 刘高雅)3月12日,记者从郑州市教育局获悉,根据教育部、河南省教育厅和郑州市教育局有关竞赛活动管理要求,按照相关通告安排,经主办或承办单位申请、资格审查、专家审核等程序,拟确定世界机器人大会青少年机器人设计与信息素养大赛(信息素养类)等面向中小学生的21项全国性竞赛活动和9项全省性竞赛活动,在郑州市举办线下竞赛活动备案通过。

据悉,各项竞赛活动在2026年内举办不超过1次,公示期为2026年3月12日至3月19日。

编辑:王晓颖  审核 :王世洋

推荐阅读

精彩评论
加载更多
评论