分级应对、源头管控 河南印发生产安全事故应急预案
大河网讯 近日,河南省人民政府办公厅印发《河南省生产安全事故应急预案》(以下简称《预案》),旨在提升安全风险隐患防范化解能力,科学有效应对生产安全事故,最大限度减少人员伤亡和财产损失,切实维护公共安全和社会稳定。
分级应对
明确适用范围与处置层级
《预案》共包含七个方面及附件内容,从总则、组织指挥体系,到预防监测预警、应急处置、后期处置、保障措施、预案管理等进行了规范。
《预案》适用于河南省行政区域内特别重大、重大生产安全事故以及其他需要省级层面应对的生产安全事故应对工作,并对全省生产安全事故应对工作作出指导。
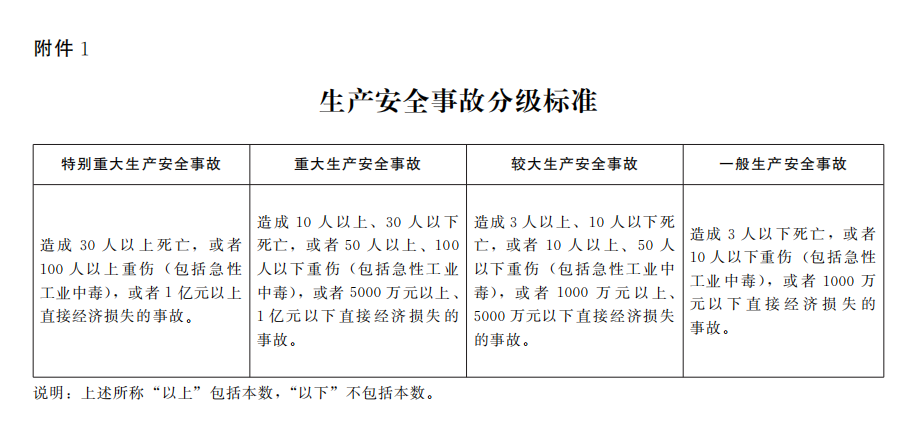
根据事故造成的人员伤亡或者直接经济损失,生产安全事故分为特别重大、重大、较大和一般四个等级。
在分级应对方面,初判发生特别重大、重大生产安全事故时,原则上由省委、省政府组织指挥应对;初判发生较大、一般生产安全事故时,原则上由事发地市、县级党委、政府组织指挥应对。跨行政区域的事故则由相关行政区域联合应对,或由共同的上一级党委、政府组织指挥。

突出源头管控
对重大风险隐患实施重点监控
《预案》突出安全风险源头管控,规定县级以上党委政府及负有安全生产监督管理职责的部门应加强风险辨识管控和隐患排查治理,将安全风险防范纳入基层网格化管理,生产经营单位要落实安全生产主体责任,建立安全风险分级管控和隐患排查治理预防机制。
在监测方面,充分运用信息化手段,对存在重大安全风险和重大事故隐患的生产经营单位实施重点监控。当生产安全事故发生的可能性增大,或接收到的自然灾害信息可能引发生产安全事故时,及时发布预警信息。
1小时内上报事故信息
加强现场统一指挥
在应急处置与救援方面,《预案》对信息报告作出明确规定:事故发生后,单位负责人接到报告后应于1小时内向事故发生地县级以上应急管理部门和其他负有安全生产监督管理职责的部门报告,任何单位和个人不得迟报、谎报、瞒报、漏报。
省级层面应急响应由低到高分为四级、三级、二级、一级,分别对应不同启动条件和响应行动。
现场指挥方面,《预案》强调加强现场统一指挥,明确所有赶赴现场的应急救援力量、装备、物资等由现场指挥部统一调度,相关应急救援力量按规定指挥关系和指挥权限实施行动,确保相互衔接、配合顺畅。
发生特别重大、重大或者其他需要省级层面应对的生产安全事故时,省指挥部在事发现场成立现场指挥部,根据需要设立综合协调、抢险救援、医疗救治、环境监测、治安保卫、舆论引导、后勤保障、善后安抚、专家等多个应急处置工作组。
![]()
及时发布事故信息
做好善后处置工作
在信息发布方面,生产安全事故发生后,事发地政府及其有关部门应当按照规定及时向社会发布事故简要信息,随后发布初步核实情况、已采取的应对措施等,并根据事故处置情况做好后续发布工作。
《预案》还对后期处置作出系统安排。要求事发地市、县级政府要做好善后处置工作,尽快消除事故影响,做好救助、补偿、抚慰、抚恤、安置等工作。县级以上政府应当成立事故调查组,及时调查事故原因,提出防范措施和处理建议。
三年一评估
持续提升应急处置能力
在保障措施方面,《预案》对队伍保障、物资装备保障、技术支持保障、资金保障、通信信息保障、医疗救护保障、交通运输保障、专家技术保障等作出详细规定。
《预案》原则上每3年进行一次评估,遇有关法律法规发生重大变化、应急指挥机构职责重大调整等情形时及时修订。各级政府、各有关部门、生产经营单位应当开展应急预案宣传教育,普及避险、自救和互救知识。县级以上政府及其负有安全生产监督管理职责的部门、乡镇(街道)应当按照规定开展应急预案演练,持续提升应急处置能力。(孟媛)
编辑:王友振 审核 :银新玉






